첫 페이지
인증
경영시스템 인증
ISCC 인증
인증 안내
교육·훈련
공개 교육
초빙 교육
뉴스안내
공지사항
뉴스정보
고객 서비스
불만 제기
개선제안
협력 고객사
공개문서
인정 허가
심사비 표준
인증 규칙
인증 마크
인증서 샘플
이의 · 불만 처리절차
세재소개
세재소개
품질 방침
공평성 및 전문성
연락
연락처
中文
한국어
中文
한국어
첫 페이지
인증
경영시스템 인증
ISCC 인증
인증 안내
교육·훈련
공개 교육
초빙 교육
뉴스안내
공지사항
뉴스정보
고객 서비스
불만 제기
개선제안
협력 고객사
공개문서
인정 허가
심사비 표준
인증 규칙
인증 마크
인증서 샘플
이의 · 불만 처리절차
세재소개
세재소개
품질 방침
공평성 및 전문성
연락
연락처
뉴스안내
공지사항
공지사항
뉴스정보
공지사항
뉴스정보
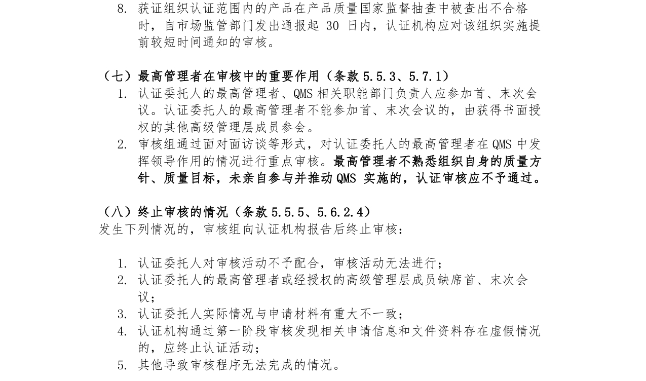
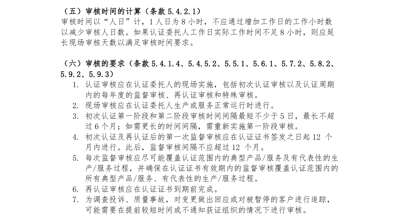
关于新版《质量管理体系认证规则》客户告知函
게시 날짜:2025-12-18
附件 1:
附件1:新版质量管理体系认证规则(CNCA-QMS-012025).pdf
附件 2:
附件2:新版质量管理体系认证规则释义.pdf
전편:더 이상
다음 글:
自我声明
인증서 조회
인증 신청
교육 신청
고객 서비스